- Município
- Assembleia Municipal
- Câmara Municipal
- Serviços Municipais
- Albergue de Peregrinos
- Arquivo Municipal
- Biblioteca Municipal
- Centro de Informação do Lima
- Centro de Interpretação da História Militar de Ponte de Lima
- Centro de Interpretação do Território
- Centro de Interpretação e Promoção do Vinho Verde
- Gabinete Técnico Florestal
- Gabinete Terra
- Lagoas de Bertiandos e S. Pedro d'Arcos
- Loja Interativa de Turismo
- Museu do Brinquedo Português
- Museu dos Terceiros
- Quinta Pedagógica de Pentieiros
- SIG Municipal
- Teatro Diogo Bernardes
- Juntas de Freguesia
- Associações
- Projetos Cofinanciados
- CIM Alto Minho
- Gestão da Qualidade
- Comunicação
- Fale Connosco
- Contactos e Horários
- Viver
- Apoio ao Munícipe
- Apoio ao Consumidor
- Balcão do Empreendedor
- Concursos Públicos
- Editais
- Gabinete Apoio ao Emigrante
- Gabinete de Atendimento ao Munícipe
- Gabinete Inserção Profissional
- Informações Úteis
- Legislação
- Normas e Regulamentos
- Portal dos Serviços de Água
- Provedor de Justiça
- Requerimentos
- Questões Frequentes (FAQ’s)
- Taxas, Tarifas e Preços
- Modernização Administrativa
- Ambiente
- Veterinária
- Proteção Civil
- Ordenamento do Território e Urbanismo
- Ação Social
- Instituições Privadas
- CPCJ de Ponte de Lima
- Envelhecimento Ativo
- Conversa Amiga
- Linha Cancro
- Loja Social
- Rede Social
- Redes Sociais do Minho-Lima
- Habitação Social
- Fundação António Feijó
- Rendimento Social de Inserção
- Cartão Jovem Municipal EURO <30
- Banco de Ajudas Técnicas
- Contrato Local Desenvolvimento Social
- Questionário Cancro Alto Minho
- Questões Frequentes (FAQs)
- Cultura
- Desporto
- Educação
- Apoio ao Munícipe
- Visitar
- Investir
![]()
-
Município
-
Câmara Municipal
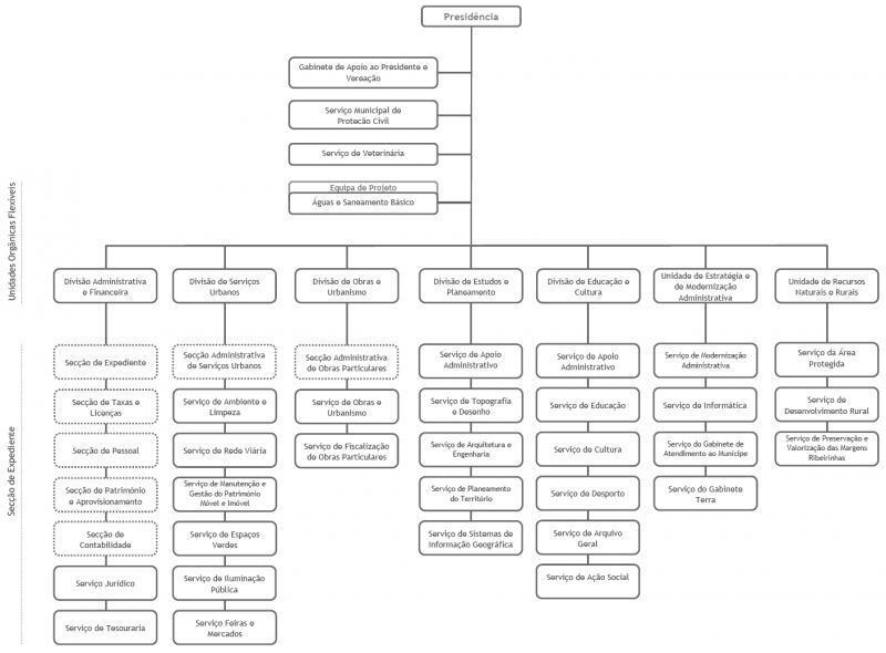
- Organograma
Organograma
Eng.º Victor Manuel Alves Mendes, Presidente da Câmara Municipal de Ponte de Lima, torna público que, nos termos e para os efeitos previstos no n.º 1 do artigo 25.º da Lei n.º 49/2012, de 29 de agosto e do n.º 6 artigo 10.º do Decreto -Lei n.º 305/2009 de 23 de outubro, a Assembleia Municipal de Ponte de Lima, deliberou na sessão ordinária de 22 de dezembro de 2012, aprovar o modelo de estrutura orgânica hierarquizada dos serviços municipais, adotando o previsto na alínea a), do n.º 1 do artigo 9.º do Decreto -Lei n.º 305/2009, composta por: sete unidades orgânicas flexíveis, sete subunidades orgânicas e duas equipas de projeto.
Aprovou ainda, relativamente às unidades orgânicas a prover por dirigentes intermédios de 3.º grau, as competências, áreas, requisitos de recrutamento, período de experiência profissional mínimo, nível remuneratório, cumpridas as regras e critérios agora previstos na Lei n.º 49/2012, de 29 de agosto.
Mais torna público que, conforme disposto no n.º 1 do artigo 25.º da Lei n.º 49/2012, de 29 de agosto e bem assim, do artigo 7.º do Decreto-Lei n.º 305/2009, de 23 de outubro, a Câmara Municipal de Ponte de Lima, na reunião ordinária de 7 de janeiro de 2013, aprovou, sob proposta do Presidente, o Regulamento de Organização dos serviços Municipais de Ponte de Lima.
Por despacho do Presidente da Câmara Municipal, foram criadas as Subunidades Orgânicas.
Das deliberações e despacho supra referidos resulta a estrutura orgânica do Município de Ponte de Lima, que a seguir se publica.
8 de janeiro de 2013. — O Presidente da Câmara Municipal de Ponte de Lima, Victor Manuel Alves Mendes.
Para outras informações, consulte: